三言财经7月20日消息,今日,针对理想车主“正义谦叔”指控理想主驾驶座位真皮下方发现水银一事,理想汽车发布声明称,车主反映的情况完全不存在。
声明指出,问题车主于7月13日下午至7月19日期间将车辆开走。7月19日晚,应车主要求,在理想汽车维修中心进行主驾驶座椅检测时发现主驾驶座椅也有水银。
理想汽车首先确认涉事汽车主、副驾驶座椅均有大量液态水银;但理想汽车否认水银系车辆生产环节投撒。
问题车辆生产日期为2021年1月,理想汽车称如果水银出现在生产环节,则必须满足两个条件:第一,座椅需要大批量水银浸泡;第二, 需要有专用水银浸泡设备。但经调查以上情况均不存在。
通过座椅供应商调查,问题车的主、副驾座椅生产当天共生产563个座椅。7月6日至今抽查了部分装配这批座椅的2020款理想ONE汽车,均未发现水银。因此,并非整批量汽车出现问题;此外,生产与运输装配流程座椅的匹配为离散状态,存在问题的副驾座椅与存在问题的主驾座椅装配在同一辆车中的概率接近为零。
综上所述,理想汽车表示该情况属于第三方投毒,水银投毒属于刑事犯罪行为。理想汽车愿配合车主通过司法途径解决问题,而对于造谣抹黑者,也将以法律手段维护权益。
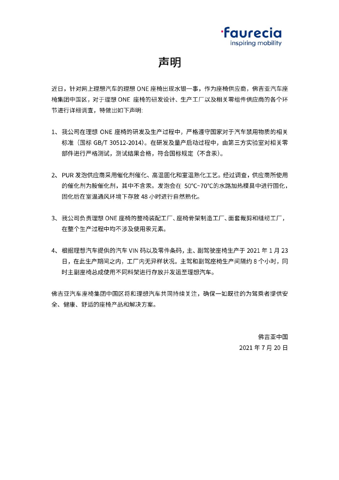
理想汽车在声明中也附上了座椅供应商佛吉亚针对此事的调查声明。
佛吉亚在声明中强调,公司在理想汽车座椅的研发及生产过程中,严格遵守国家相关标准;并且产品经过第三方实验室测试,测试结果合格,并不含汞;
其次,生产座椅过程中关联的材料、上游工厂等各方面环节均不涉及使用汞元素。
最后,佛吉亚表示根据理想汽车提供的信息显示,问题车辆的座椅生产期间内,工厂亦无异常状况。
以下是全文:

