取消
加载中...
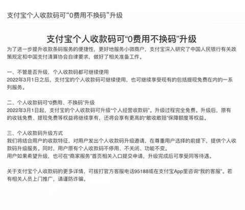
支付宝:用户原有个人收款码不停用、不关闭、功能不变
2022-02-22 21:58:29

分享

三言财经2月22日消息,支付宝今日发布公告称,3月1日之后,支付宝的个人收款码可继续使用,也可继续享受现有的包括提现免费在内的一系列服务;支付宝的个人收款码可升级“个人经营收款码”,升级过程完全免费,升级后,原有的收钱免费、提现免费等权益将继续享有,还将会享有更高的“敢收敢赔”保障额度等权益。


支付宝表示,将结合用户的收款特征,对用户发出个人收款码升级邀请,在尊重用户选择的前提下,提供个人收款码升级服务。同时,用户原有个人收款码不停用、不关闭、功能不变。


截屏2022-02-22 下午9.54.47.png