搜索
取消
加载中...
Search
上一篇:
理想汽车:4月北京车展将发布智能旗舰SUV“理想L9”
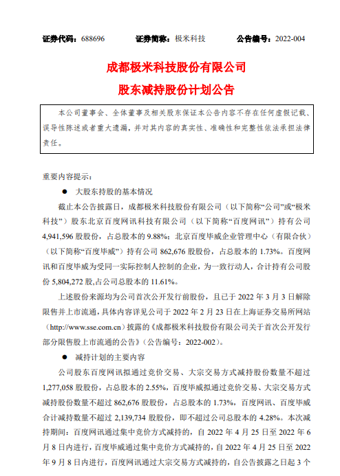
极米科技:股东百度网讯、百度毕威拟减持不超过4.28%的公司股份
2022-03-04 08:43:03
分享
生成海报
分享至微博
扫码分享到微信
三言财经3月4日消息,3月3日,极米科技发布公告称,股东百度网讯、百度毕威拟减持不超过4.28%公司股份。
下一篇:
美团试点骑手“服务星际”激励机制:对骑手收差评等的处理从扣款改为扣分
长按图片保存分享
您的浏览器不支持canvas画布