取消
加载中...
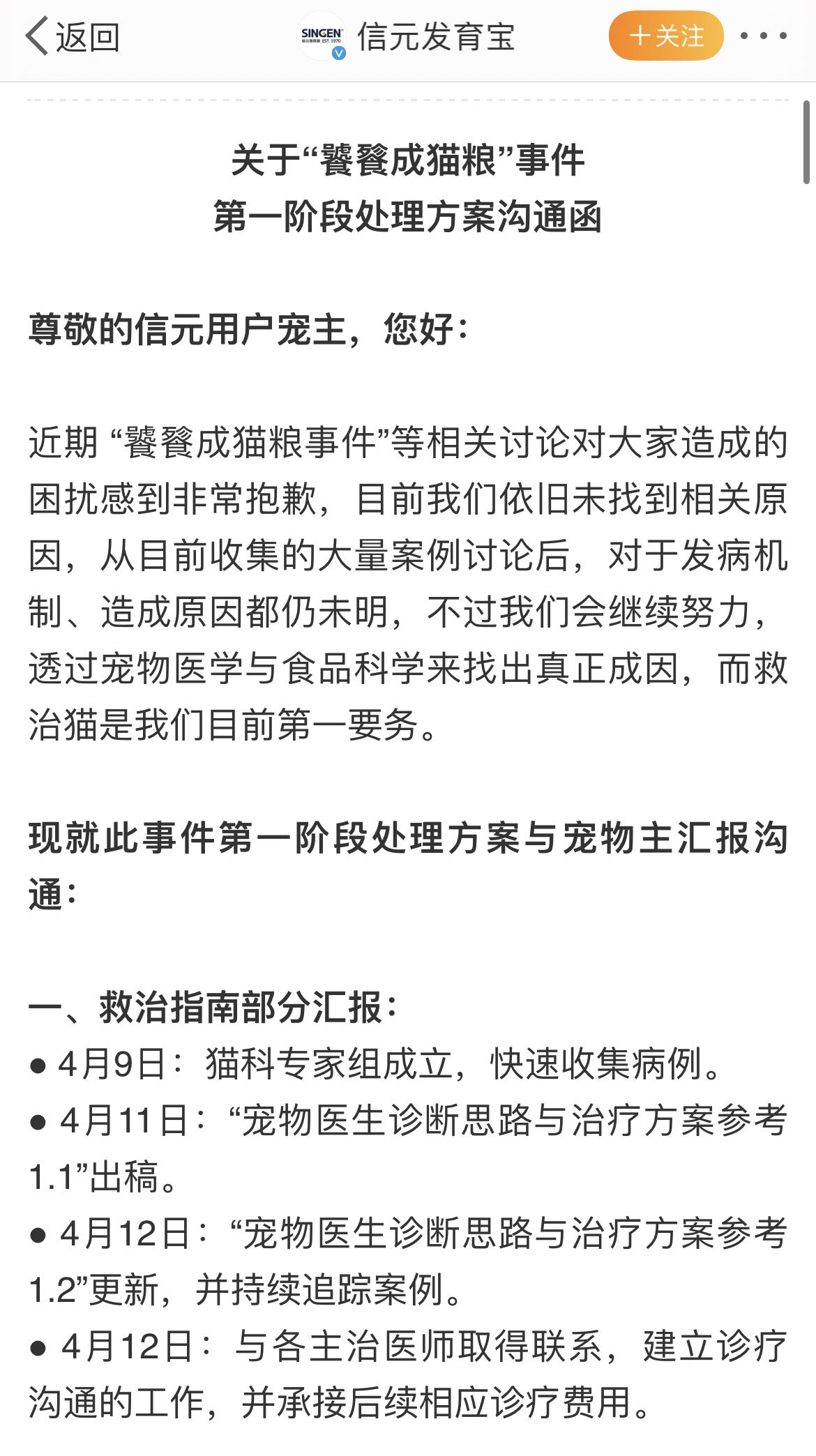
被曝猫粮致猫死亡,信元发育宝:发病原因未明,已成立救治基金
2022-04-13 21:58:20

分享

三言财经 4月13消息,近期有消费者爆料自家猫在吃信元发育宝猫粮后接连中毒,甚至出现死亡现象。4月13日,涉事公司信元发育宝发布第一阶段处理方案包括成立紧急救治应急基金、协助找到治疗医院、建立线上问诊渠道等,信元发育宝还称目前依旧未找到相关原因,从目前收集的大量案例讨论后,对于发病机制、造成原因都仍未明。


WechatIMG2040.jpeg