取消
加载中...
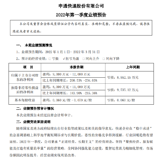
申通快递:预计第一季度净利9000万元-1.2亿元,同比扭亏
2022-04-14 20:42:52

分享

三言财经4月14日消息,申通快递今日发布2022年第一季度业绩预告,预计第一季度净利润9000万元-1.2亿元,上年同期亏损8952.15万元。