取消
加载中...
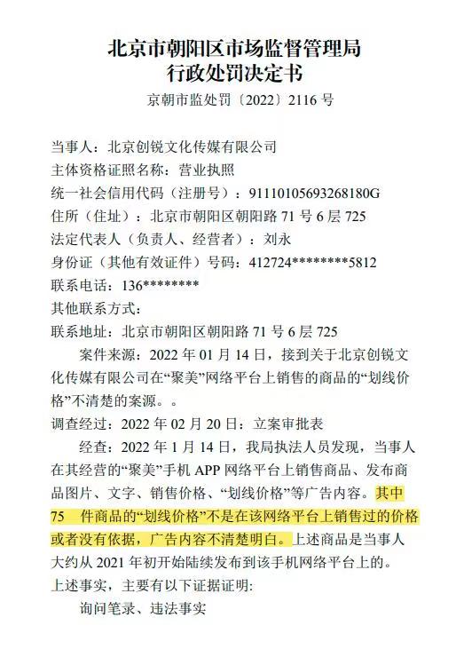
聚美优品因划线价格不清楚被罚1万元
2022-04-18 10:05:30

分享

84B3F861-B020-4E46-BD32-1520507A202A.jpeg


三言财经4月18日消息,天眼查App显示,近日,聚美优品关联公司北京创锐文化传媒有限公司因违反广告法,被北京市朝阳区市场监督管理局罚款1万元。具体事由为,调查执法人员发现,当事人在其经营的“聚美”手机APP上销售的商品中75件商品的“划线价格”不是在该网络平台上销售过的价格或者没有依据,广告内容不清楚明白。