取消
加载中...
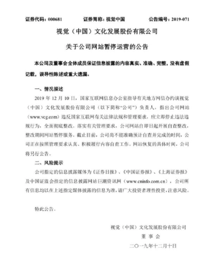
视觉中国:即日起开展自查整改,整改期间网站暂停服务
2019-12-10 20:40:02

分享

三言财经 12月10日消息,今日,视觉中国发布公告称,将落实有关管理要求,公司网站自即日起开展自查整改,整改期间网站暂停服务。截止目前,公司尚不能准确预计自查并完成的时间,公司正在按照管理要求认真、积极履行内容自查工作。网站恢复的具体时间,公司将另行公告。


视觉中国.png