取消
加载中...
美的回应格力质疑:整个招投标过程合法合规
2020-07-06 20:26:25

分享

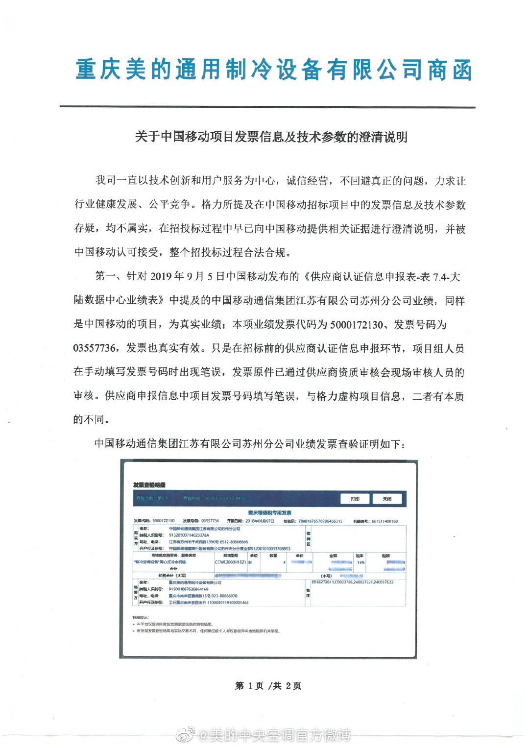
三言财经 7月6日消息,美的发布《就中国移动项目发票信息及技术参数的澄清说明》,表示格力所提及在中国移动招标项目中的发票信息及技术参数存疑,均不属实,在招投标过程中早已向中国移动提供相关证据进行澄清说明,并被中国移动认可接受,整个招投标过程合法合规。


以下为回应全文: