取消
加载中...
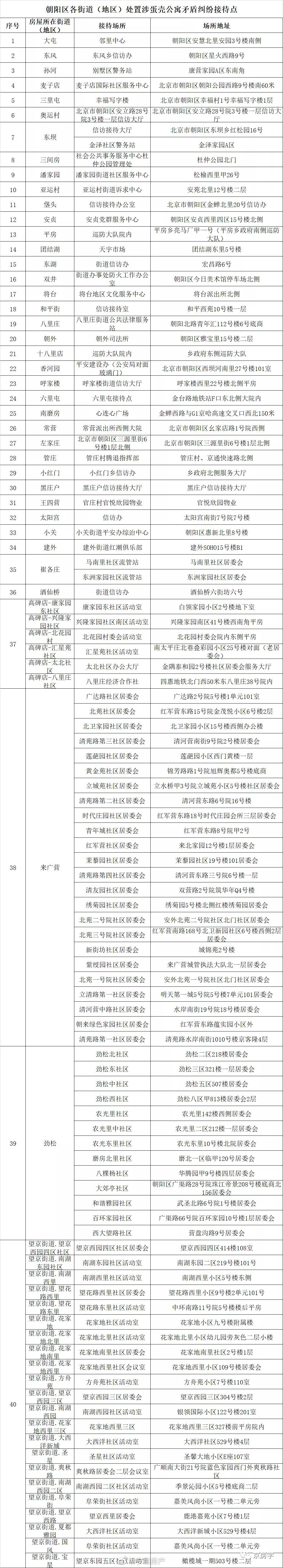
​北京设百余个蛋壳公寓接待点
2020-11-30 21:58:35

分享

三言财经11月30日消息,据某房产博主消息,因蛋壳公寓资金链问题,众多房东和租客利益受损。目前,北京已在全市已经设立了100多个蛋壳公寓矛盾纠纷接待点,包含了蛋壳公寓涉及到的12个区。这些接待点下沉到了街道甚至社区。


以下是接待点名单:


DCE53C41-A280-40C1-B96B-46EFE4FF4262.jpeg

90AC5E18-0964-4F73-BDE9-CBC10C7CAFA9.jpeg