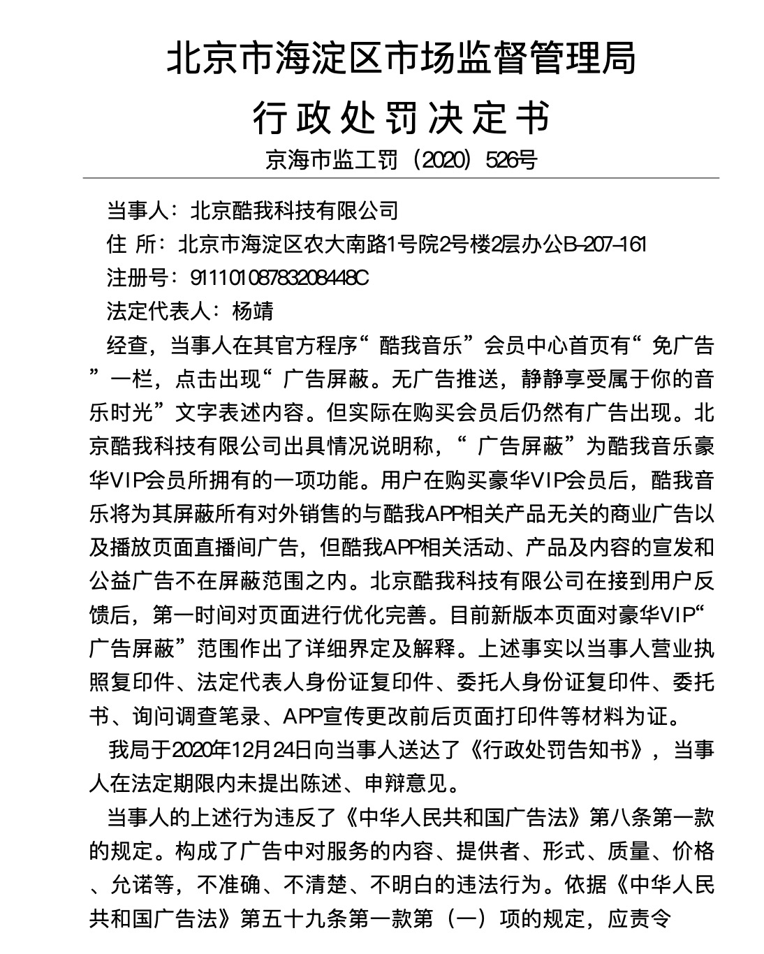
三言财经1月6日消息,近日,北京市海淀区市场监督管理局对酷我音乐违法《广告法》相关规定作出5万元罚款。

根据行政处罚书显示,酷我音乐会员中心首页设有“免广告”选项。点击后出现“广告屏蔽。无广告推送,静静享受属于你的音乐时光”文字表述。但是用户实际购买会员后仍然会出现广告。
针对此情况,酷我音乐方面称,用户购买豪华VIP会员后,酷我音乐将为其屏蔽所有对外销售的与酷我APP相关产品无关的商业广告,以及播放页面直播间广告。但酷我APP相关活动、产品及内容的宣发和公益广告不在屏蔽范围之内。
此外,酷我音乐表示已经针对用户反馈的问题对页面进行了优化调整,目前新版本页面对豪华VIP“广告屏蔽”范围做出了详细界定及解释。
市场监管部门认为,酷我音乐上述行为违反了《广告法》有关“广告内容准则”的规定,构成了广告中对服务的内容、提供者、形式、质量、价格、允诺等,不准确、不清楚、不明白的违法行为。因此,市场监管部门责令酷我音乐停止发布上述违法广告,并罚款5万元。